Module 6 : Semiconductor Memories
Lecture 28 : Static Random Access Memory (SRAM)
 
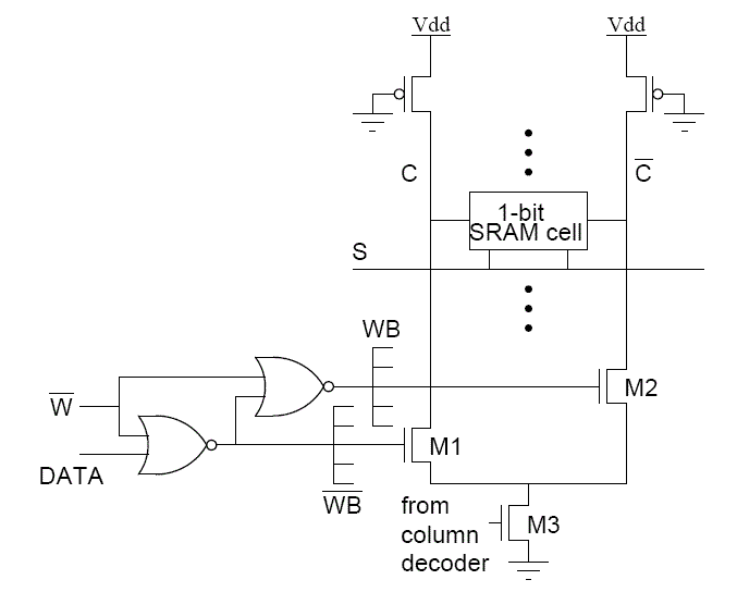
28.6 WRITE Circuit
The principle of write circuit is to assert voltage of one of the columns to a low level. This can be achieved by connecting either bitor bitbar to ground through transistor M3 and either of M2 or M1. The transistor M3 is driven by the column decoder selecting the specified column. The transistor M1 is on only in the presence of the write enable signal wbarand when the data bit to be written is '0'. The transistor M2 is on only in the presence of the write signal wbarand when the data bit to be written is '1'. The circuit for write operation is shown in Figure 28.61
 
sramwrite
Fig 28.61: Circuit for write operation
 
 
 
 
 
 
 
 
 
 
 
 
 
 
back
7
next