The parameters of the equivalent circuit of a crystal are given below:
L = 0.4 H, CS = 0.06 pF, R = 5 kΩ, Cm = 1.0 pF.
Determine the series and parallel resonant frequencies of the crystal.
Solution:
With reference to fig. 2, the admittance of the crystal Y is given by

where, 
and 
The resonant frequencies are obtained by putting B = 0. Thus,

Consider the term CS R2 / LS = CS R / [L R]. In a crystal, the time constant (L / R) is very much greater than CS R. Thus the ratio is very much less than 1. For the values given, this ratio is of the order of10-6. Neglecting this term in comparison with 2, we get two roots as

where, ωs and ωp are the series and parallel resonant frequencies respectively. Substituting the values, we get
ωs = 6.45 M Hz. and ωp = 6.64 MHz
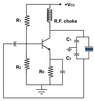
Fig. 4, shows a colpitts crystal oscillator.

Fi. 4
The capacitive voltage divider produces the feedback voltage for the base of transistor. The crystal acts like an inductor that resonates with C1 and C2. The oscillation frequency is between the series and parallel resonant frequencies.
If the crystal of example-1 is used in the oscillator circuit as shown fig. 5, determine the values of R for the circuit to oscillate.

Fig. 5
Solution:
The equivalent circuit of crystal (discussed earlier) shows that it has a parallel resonant fr frequency (ωp) at which the impedance becomes maximum. The amplified signal output of the circuit is applied across the potential divider consisting of R and the crystal circuit. At the resonant frequency the impedance of crystal becomes maximum (magnitude R) and thus the loop gain will be greater than or equal to unity. At frequencies away from ωp the loop gain becomes less than unity. The loop base shift is also zero around ωp. Thus both the conditions required for sustained oscillations are satisfied and the circuit oscillates.
The value of G of the crystal at ω =ωp is given by

Thus the resistor R should be less than 5x106 Ω.
GOTO >> 1 || 2 || 3 || Home