Lecture - 13: Applications of Operational Amplifiers

Voltage to current converter:

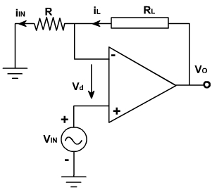
Fig. 3, shows a voltage to current converter in which load resistor RL is floating (not connected to ground).

The input voltage is applied to the non-inverting input terminal and the feedback voltage across R drives the inverting input terminal. This circuit is also called a current series negative feedback, amplifier because the feedback voltage across R depends on the output current iL and is in series with the input difference voltage vd.

Writing the voltage equation for the input loop.

vin = vd + vf

But vd » since A is very large,therefore,

vin = vf
vin = R iin
iin = v in / R.

and since input current is zero.

iL = iin = vin ./ R

The value of load resistance does not appear in this equation. Therefore, the output current is independent of the value of load resistance. Thus the input voltage is converted into current, the source must be capable of supplying this load current.

Fig. 3

Grounded Load:

If the load has to be grounded, then the above circuit cannot be used. The modified circuit is shown in fig. 4.

Since the collector and emitter currents are equal to a close approximation and the input impedance of OPAMP is very high,the load current also flows through the feedback resistor R. On account of this, there is still current feedback, which means that the load current is stabilized.

Since vd= 0
\ v2 = v1 = vin
\ iout = (vCC– vin ) / R

Thus the load current becomes nearly equal to iout. There is a limit to the output current that the circuit can supply. The base current in the transistor equals      iout / bdc. Since the op-amp has to supply this base current iout / bdc must be less than Iout (max) of the op-amp, typically 10 to 15mA.

There is also a limit on the output voltage, as the load resistance increases, the load voltage increases and then the transistor goes into saturation. Since the emitter is at Vin w. r. t. ground, the maximum load voltage is slightly less than Vin.

Fig. 4

In this circuit, because of negative feedback VBEis automatically adjusted. For instance, if the load resistance decreases the load current tries to increase. This means that more voltage is feedback to the inverting input, which decreases VBE just enough to al­most completely nullify the attempted increase in load current. From the output current expression it is clear that as Vin increases the load current decreases.

GOTO >> 1 || 2 || 3 || Home