Function bcfun

Main Programme

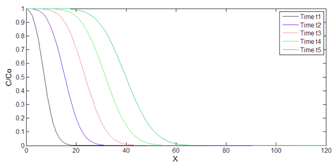
Fig. 39.1 shows the solution of the advection diffusion equation considering sorption phenomenon. The solution is obtained using the pdepe function available in Matlab.
![]() |
Fig. 39.1 Solution of the advection diffusion equation considering sorption |
