5.4. Organ cultures
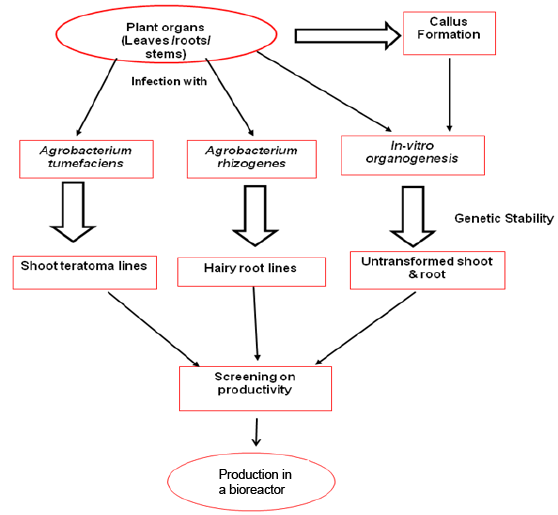
Plant organs are alternative to cell cultures for the production of plant secondary metabolites. Two types of organs are generally considered for this objective: hairy roots and shoot cultures. A schematic representation of various organized cultures, induced under in vitro conditions, is given in Figure 31.3.
5.4.1. Shoot cultures
Shoots exhibit some comparable properties to hairy roots, genetic stability and good capacities for secondary metabolite production. They also provide the possibility of gaining a link between growth and the production of secondary compounds.
5.4.2. Hairy root cultures
Hairy roots are obtained after the successful transformation of a plant with Agrobacterium rhizogenes. They have received considerable attention of plant biotechnologists, for the production of secondary compounds. They can be subcultured and indefinitely propagated on a synthetic medium without phytohormones and usually display interesting growth capacities owing to the profusion of lateral roots. This growth can be assimilated to an exponential model, when the number of generations of lateral roots becomes large.

Figure 31.3: Guidelines for the production of secondary metabolites from plant organ cultures.