Design a Colpitts oscillator that will oscillate at 100 kHz.
Solution:
Let us choose R1 = Rf = 5 kΩ and C = 0.001 µF. From the frequency expression,
The quality factor (Q) of the LC circuit is given by:

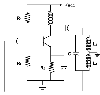
In the oscillator, the feedback voltage is developed by the inductive voltage divider, L1 & L2. Since the output voltage appears across L1 and the feedback voltage across L2, the feedback fraction is
β = V / Vout = XL2 / XL1 = L2 / L1
As usual, the loading effect of the base is ignored. For oscillations to start, the voltage gain must be greater than 1/ β. The frequency of oscillation is given by
Similarly, an opamp based Hartley oscillator circuit is shown in fig. 6.

Fig. 6
GOTO >> 1 || 2 || 3 || Home