| Interfacing External Memory |
If external program/data memory are to be interfaced, they are interfaced in the following way. |
|
Fig 6.1: Circuit Diagram for Interfacing of External Memory |
External program memory is fetched if either of the following two conditions are satisfied.
(Enable Address) is low. The microcontroller by default starts searching for program from external program memory.
- PC is higher than FFFH for 8051 or 1FFFH for 8052.
tells the outside world whether the external memory fetched is program memory or data memory. is user configurable. is processor controlled.
|
8051 Addressing Modes |
| 8051 has four addressing modes. |
1. Immediate Addressing :
Data is immediately available in the instruction.
For example -
ADD A, #77; Adds 77 (decimal) to A and stores in A
ADD A, #4DH; Adds 4D (hexadecimal) to A and stores in A
MOV DPTR, #1000H; Moves 1000 (hexadecimal) to data pointer
|
2. Bank Addressing or Register Addressing :
This way of addressing accesses the bytes in the current register bank. Data is available in the register specified in the instruction. The register bank is decided by 2 bits of Processor Status Word (PSW).
For example-
ADD A, R0; Adds content of R0 to A and stores in A
|
3.. Direct Addressing :
The address of the data is available in the instruction.
For example -
MOV A, 088H; Moves content of SFR TCON (address 088H)to A
|
4. Register Indirect Addressing :
The address of data is available in the R0 or R1 registers as specified in the instruction.
For example -
MOV A, @R0 moves content of address pointed by R0 to A
|
External Data Addressing :
Pointer used for external data addressing can be either R0/R1 (256 byte access) or DPTR (64kbyte access).
For example -
MOVX A, @R0; Moves content of 8-bit address pointed by R0 to A
MOVX A, @DPTR; Moves content of 16-bit address pointed by DPTR to A
|
External Code Addressing :
Sometimes we may want to store non-volatile data into the ROM e.g. look-up tables. Such data may require reading the code memory. This may be done as follows -
MOVC A, @A+DPTR; Moves content of address pointed by A+DPTR to A
MOVC A, @A+PC; Moves content of address pointed by A+PC to A
|
I/O Port Configuration |
Each port of 8051 has bidirectional capability. Port 0 is called 'true bidirectional port' as it floats (tristated) when configured as input. Port-1, 2, 3 are called 'quasi bidirectional port'. |
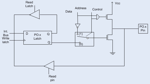
| Port-0 Pin Structure |
Port -0 has 8 pins (P0.0-P0.7).
The structure of a Port-0 pin is shown in fig 6.2. |
|
| Fig 6.2: Port-0 Structure |
Port-0 can be configured as a normal bidirectional I/O port or it can be used for address/data interfacing for accessing external memory. When control is '1', the port is used for address/data interfacing. When the control is '0', the port can be used as a normal bidirectional I/O port.
Let us assume that control is '0'. When the port is used as an input port, '1' is written to the latch. In this situation both the output MOSFETs are 'off'. Hence the output pin floats. This high impedance pin can be pulled up or low by an external source. When the port is used as an output port, a '1' written to the latch again turns 'off' both the output MOSFETs and causes the output pin to float. An external pull-up is required to output a '1'. But when '0' is written to the latch, the pin is pulled down by the lower MOSFET. Hence the output becomes zero.
When the control is '1', address/data bus controls the output driver MOSFETs. If the address/data bus (internal) is '0', the upper MOSFET is 'off' and the lower MOSFET is 'on'. The output becomes '0'. If the address/data bus is '1', the upper transistor is 'on' and the lower transistor is 'off'. Hence the output is '1'. Hence for normal address/data interfacing (for external memory access) no pull-up resistors are required.
Port-0 latch is written to with 1's when used for external memory access. |
| Port-1 Pin Structure |
| Port-1 has 8 pins (P1.1-P1.7) .The structure of a port-1 pin is shown in fig 6.3. |
|
Fig 6.3 Port 1 Structure |
Port-1 does not have any alternate function i.e. it is dedicated solely for I/O interfacing. When used as output port, the pin is pulled up or down through internal pull-up. To use port-1 as input port, '1' has to be written to the latch. In this input mode when '1' is written to the pin by the external device then it read fine. But when '0' is written to the pin by the external device then the external source must sink current due to internal pull-up. If the external device is not able to sink the current the pin voltage may rise, leading to a possible wrong reading. |
| PORT 2 Pin Structure |
| Port-2 has 8-pins (P2.0-P2.7) . The structure of a port-2 pin is shown in fig 6.4. |
|
Fig 6.4 Port 2 Structure |
Port-2 is used for higher external address byte or a normal input/output port. The I/O operation is similar to Port-1. Port-2 latch remains stable when Port-2 pin are used for external memory access. Here again due to internal pull-up there is limited current driving capability. |
PORT 3 Pin Structure |
| Port-3 has 8 pin (P3.0-P3.7) . Port-3 pins have alternate functions. The structure of a port-3 pin is shown in fig 6.5. |
|
Fig 6.5 Port 3 Structure |
Each pin of Port-3 can be individually programmed for I/O operation or for alternate function. The alternate function can be activated only if the corresponding latch has been written to '1'. To use the port as input port, '1' should be written to the latch. This port also has internal pull-up and limited current driving capability. |
Alternate functions of Port-3 pins are - |
P3.0 |
RxD |
P3.1 |
TxD |
P3.2 |

|
P3.3 |

|
P3.4 |
T0 |
P3.5 |
T1 |
P3.6 |
|
P3.7 |

|
|
| Note: |
- Port 1, 2, 3 each can drive 4 LS TTL inputs.
- Port-0 can drive 8 LS TTL inputs in address /data mode. For digital output port, it needs external pull-up resistors.
- Ports-1,2and 3 pins can also be driven by open-collector or open-drain outputs.
- Each Port 3 bit can be configured either as a normal I/O or as a special function bit.
|
Reading a port (port-pins) versus reading a latch |
There is a subtle difference between reading a latch and reading the output port pin.
The status of the output port pin is sometimes dependant on the connected load. For instance if a port is configured as an output port and a '1' is written to the latch, the output pin should also show '1'. If the output is used to drive the base of a transistor, the transistor turns 'on'.
If the port pin is read, the value will be '0' which is corresponding to the base-emitter voltage of the transistor.
Reading a latch: Usually the instructions that read the latch, read a value, possibly change it, and then rewrite it to the latch. These are called "read-modify-write" instructions. Examples of a few instructions are- |
ORL P2, A; P2 <-- P2 or A
MOV P2.1, C; Move carry bit to PX.Y bit.
|
In this the latch value of P2 is read, is modified such that P2.1 is the same as Carry and is then written back to P2 latch. |
Reading a Pin: Examples of a few instructions that read port pin, are-
MOV A, P0 ; Move port-0 pin values to A
MOV A, P1; Move port-1 pin values to A
|
| |