| Merge Sort: | ||||||
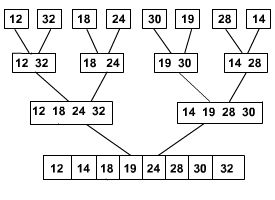
We can assume each element in a given array as a sorted sub array.Take adjacent arrays and merge to obtain a sorted array of two elements. Next step, take adjacent sorted arrays, of size two, in pair and merge them to get a sorted array of four elements. Repeat the step until whole array is sorted. Following figure illustrates the procedure. |
||||||
![]() |
||||||
| An Applet Demonstration of Merge Sort | ||||||
| Prev | ||||||